--
--
--
654

新教材新起点:瑞思英语领航未来教育


新教材新起点:瑞思英语领航未来教育

➡️ ➡️ ➡️   瑞思星火学院公众号链接     


❤️ ❤️ ❤️点击链接进入公众号,关注属于瑞思教师的精神家园!



图片


1

教材改革最新资讯


相信不少家长和老师最近都在密切关注新英语教材改版的消息。今年9月,也就是2024年秋季学期,小学和初中的英语教材将统一更换。此次教材改版旨在更好地适应2022版《义务教育课程标准》对英语课程的新要求,解决过去老版教材中教学内容繁多、难度大、教学资源少等问题。同时,新教材引导学生摒弃传统的死记硬背的学习方法,更加注重语言的实际运用和交际能力,使英语真正成为一门实用的语言来学习。


图片
图片

新版英语教材Sample


2

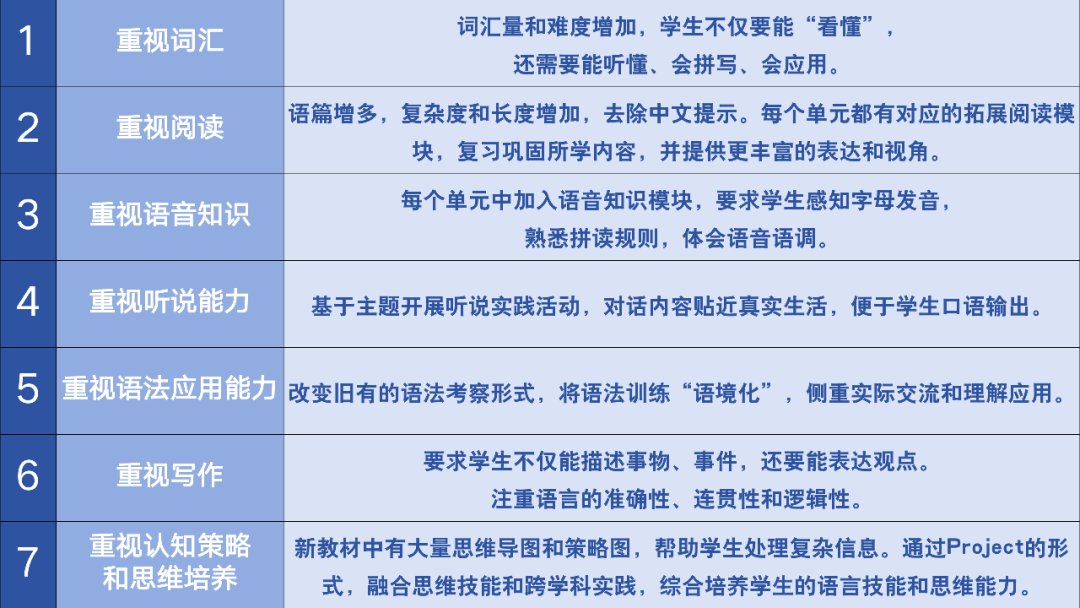
教材改版的具体调整


图片


针对新版教材的调整,瑞思教育产研团队给出如下建议:


3

给孩子们的Tips


01

多积累单词、词组和句型

每天积累一定数量的新单词,通过联想、分类、举例、实物联系等多种方法,找到最适合的记忆方式。同时,学习词组和句型,掌握词汇的实际运用方法。

02

扩充阅读量,

养成阅读和思考的习惯

选择适合自己英语水平的读物,进行大量阅读,提升阅读理解能力,积累词汇和表达方式。养成阅读后思考和总结的习惯,高年级学生可以尝试写读后感或心得。

03

增加英语听说浸润,

多运用英语语言

通过听英文歌、看英文动画和影片等方式,增加听力输入。多参与各种语言交流活动,与老师和同伴多用英语交流,练习口语表达,在实际语言环境中提高听说能力。


4

给家长们的Tips


各位家长不必因教材改版而过于焦虑。无论教材如何更换,英语作为一门语言的工具属性是不会改变的。学习英语不能靠死记硬背,更重要的是学会如何在实际场景中运用。因此,家长可以多为孩子营造简单的英语应用环境,在课外帮助他们坚持听、说、读、写。例如,利用碎片时间进行日常听力练习,通过英语亲子游戏和模拟对话,让孩子有更多机会开口说英语。如果孩子不愿意和家长说,可以帮他们找到小伙伴交流。此外,家长应重视孩子的英文阅读,为孩子选择符合兴趣和阅读水平的原版书籍,养成每日阅读的习惯。当孩子在听、说、读方面都有一定基础后,鼓励他们进行写作练习。


5

给老师们的Tips


教材的变更对老师无疑也是一种挑战。老师需要加强主动性和内驱力,积极了解并应对这些变革,包括研读新课标,深入理解新教材,掌握其特点和变化点。同时,老师应根据学生的实际情况设计符合其能力和需求的课堂活动。在日常教学中,注重学生英语语言的实际应用,鼓励他们多听、多说,多模仿,并尝试用自己的话复述故事,表达想法和见解。通过这些努力,老师不仅能更好地适应新教材的要求,还能有效提升学生的英语学习效果。


6

瑞思英语如何领航未来教育


在瑞思,我们一直倡导将英语作为工具,对孩子进行综合素养和能力的培养。我们的课程旨在为孩子们提供多样化和个性化的英语学习路径,重点培养面向未来成长和学习的六大核心能力。通过这些路径,瑞思不仅帮助学生高效掌握英语语言知识和技能,还致力于激发他们的潜能,并让他们在英语学习的过程中获得乐趣和成就感,养成积极“上场”的心态。同时,我们也为孩子们提供各种“上场”的机会和舞台,让他们将所学应用到生活中,培养解决问题的能力和创新思维。


早在英语教材改版之前,瑞思就已经开始有目标、有计划地优化升级自身的主体课程,并积极推出新产品,希望通过这些努力更好地服务我们的学生和家长。而随着新版教材的实行,我们欣喜地发现,其中很多的调整思路都与瑞思的教学理念和实践高度契合,这使我们更加坚定了瑞思有能力引领未来教育的信念。


瑞思的课程升级和新产品研发,聚焦于阅读、写作、沟通、思考、合作和问题解决这六大核心能力,这与新课标、新教材的重视方向一致。


图片

瑞思英语产品核心能力进阶图




 词汇教学提升:

探索与积累齐头并进 




在词汇教学方面,通过课程升级,瑞思将词汇探索纳入课堂的标准活动。为了满足英文自主阅读的基础词汇量要求,瑞思还为各年级设定了明确的词汇积累目标,并设计了不同年龄段的专属词汇学习方法。


图片

课程升级后,瑞思各阶段学生词汇积累目标

图片

新K2 Vocabulary & Sight Words学习路径




 阅读教学升级:

从理论到实践的全面规划




在阅读方面,瑞思通过课程升级重新规划了主体课程各阶段的阅读内容和教学方法。学生在瑞思的课堂上不仅能够从方法学习过渡到实践应用,实现会读能懂的阅读目标,还能通过不同的专项训练深入了解词汇、语法、句法结构等,夯实语言基础。为了满足家庭英文阅读的需求,瑞思开发了《阅读大冒险》App这款结合趣味和学术价值于一体的分级阅读产品,鼓励孩子在家庭环境中进行亲子或自主阅读。


图片

瑞思初阶阅读类别及教学路径

图片

瑞思高阶阅读内容Sample

图片

2024瑞思全新力作, 分级阅读App——

《阅读大冒险》,开启英语学习新起点




 写作教学创新:

从启蒙到自主创作的系统训练




在写作方面,瑞思先从K2阶段开始,通过多样化的书写任务,帮助学生规范字母和单词的书写技巧,开启写作启蒙。进入K3阶段后,启动系统的写作教学,然后通过语法和句法结构教学、写作过程指导、写作技巧训练,涵盖描述文、记叙文、说明文和议论文等多种文体的写作类型练习,帮助学生逐步实现自主写作。


图片

K2书写练习Sample

图片

S2写作练习Sample




 培养主动提问:

引导学生积极思考




值得一提的是,在瑞思升级后的主体课程中,特别鼓励学生在课堂上多提问、多思考。从课程开始时的暖场环节,到结束前的总结时刻,瑞思的学生将会沉浸在各种问题的环境中,并有大量机会提出自己感兴趣的问题。我们会根据不同级别学生的语言水平和认知能力,搭建合适的教学脚手架,通过老师的示范和引导,让学生逐步形成积极提问的习惯。这不仅有助于培养学生的批判性思维,还能提高他们的语言表达能力和自信心。


图片

对于主动提问的培养贯穿常规课各个环节

图片

以多样的趣味形式引导学生积极思考




 自信表达与交流:

互动环节提升听说能力




学生自信表达和交流一直是瑞思课程的目标。在课堂上,老师特别关注学生的听说训练,通过问答、角色扮演和小组讨论等互动环节,帮助学生在真实情境中练习口语。每节课结束前,老师鼓励学生用自己的语言总结当天的学习重点,既能检验学习效果,又能提升口语表达能力。通过与老师和同伴的互动,学生的沟通能力也显著提升。自信表达和积极交流的教学策略,不仅让学生在每节课中获得语言知识,还培养了他们的思维和表达能力。瑞思相信,通过系统的听说训练,学生能够更好地掌握英语,提升综合语言应用能力。


图片


面对英语教材的变革,瑞思更加从容而自信,对于领航未来教育的使命也更加有能力去担当。我们的课程设计和教学方法早已与改革内容高度契合,这使得我们相信瑞思的学生不仅可以更好地掌握英语语言知识,还能全面提升综合素质和能力。同时,我们也相信在瑞思家长和老师的共同努力下,瑞思的孩子们不仅可以在英语学习中找到乐趣和成就感,真正将英语作为一门实用的语言工具,更能够在新的教育环境中茁壮成长,为他们的未来发展奠定坚实的基础。


阅读更多




图片

↗↗ 专业线导师课程放映室——王晴Sunny




图片

↗↗ 《阅读大冒险》如何发挥互联网AI类教育产品的优势,高效助力孩子英语能力的全面发展?





更多瑞思教育相关内容

欢迎扫描下方二维码

添加星火学院小助手企微

即可了解更多~


图片